![]() 课题组研究历程分享之三 突破天然局限——用化学合成解锁糖的免疫新可能 提到糖的生物学功能,常常会联想到饮食中的天然多糖或商品化多糖等。例如灵芝多糖,它来源于灵芝的子实体或菌丝体,可以通过双向调节来维持免疫平衡;而来自褐藻的岩藻多糖由于含有硫酸基团,可与病毒表面蛋白结合,阻止病毒吸附到宿主细胞上。但是,这些多糖受限于结构不均一、纯度难控制和功能靶点模糊等问题,严重阻碍了其免疫调控的潜力的精准挖掘与临床转化进程。面对天然多糖因结构异质性而导致的问题,本课题组摒弃“提取天然多糖”的思路,聚焦于通过糖化学合成结合高分子聚合和超分子聚合策略,获得基于结构明确寡糖的大分子这一研究思路,为糖免疫学研究开辟了全新路径。 在糖聚合物方面,我们通过RAFT聚合技术结合点击化学修饰方法,实现了多种寡糖修饰聚合物的精准合成,可精确调控分子聚合度、连接方式与空间构象,且产物纯度远超天然多糖,为后续解析糖的“结构-功能关系”奠定了基础。这些在前面推送中都有所介绍,在此不再赘述。 2015年,我们首次系统报道了糖萼仿生纳米颗粒在调控巨噬细胞极化中的作用,该研究中,我们设计合成了含甘露糖、半乳糖、岩藻糖的糖聚合物纳米颗粒,它们凭借表面精准修饰的糖单元,能特异性地结合并激活巨噬细胞。其中,半乳糖修饰的纳米颗粒主要通过CD301识别,而甘露糖修饰的纳米颗粒则通过CD206介导识别,对巨噬细胞的结合效率最高(图1),因此,糖的种类直接影响纳米颗粒与免疫细胞的相互作用效率。
图1.糖萼仿生纳米颗粒特异性结合巨噬细胞 最核心的一点是,我们发现甘露糖修饰的纳米颗粒处理巨噬细胞后,M2型标志物IL-10的表达明显下调,M1型标志物IL-12的表达显著上升,这说明糖萼仿生纳米颗粒促进了巨噬细胞由M2型(免疫抑制)向M1型(免疫激活)极化(图2)——这种精准靶向性依赖合成糖与受体的特异性相互作用,相比天然多糖具有其独到的优势。
图2.糖萼仿生纳米颗粒转变巨噬细胞M1/M2极化表型 这一工作赋予了糖分子可设计、可调控的独特优势,既是国内糖化学领域的前沿成果,也为后续开展糖的免疫功能研究提供了高质量工具。该研究成果由苏璐等人完成,发表于Small. 2015;11(33):4191-4200. (doi:10.1002/smll.201403838)。 随着糖分子合成技术日趋成熟,我们将研究重心逐步转向糖的免疫功能,重点聚焦肿瘤相关巨噬细胞(TAMs)的免疫表型逆转与活化的有效路径,进一步阐明了合成糖调控TAMs的核心分子机制:通过双向调控STAT6与NF-κB信号通路,下调IL-10、CCL22等免疫抑制因子的表达,上调促炎因子IL-12的分泌(图3a-d),成功将TAMs从免疫抑制型逆转为免疫激活型,进而促进T细胞活化,有效改善肿瘤免疫微环境(图3e)。
图3. TAMs的逆转依赖于STAT6和NF-κB信号通路的相互调控 重要的是,在动物实验中,我们将甘露糖仿生纳米颗粒与抗PD-L1抗体联合应用于荷B16-F10黑色素瘤小鼠,发现这种组合疗法显著增强了对肿瘤的抑制效果,显著优于任一单药组(图4a-c)。由于这优异的疗效,我们进一步探索了T细胞的浸润情况。结果发现,联合疗法不仅显著增加了CD4+ T细胞和CD8+ T细胞的浸润,还通过效应T细胞(IFN-γ+ CD8+)的相互上调和调节性T细胞(Foxp3+ CD4+)的下调,显示出最佳的治疗特性(图4d-g)。
图4. GNPs改善了癌症免疫疗法中的αPD-L1阻断效果 总之,糖仿生纳米颗粒不仅诱导TAMs的功能性逆转,同时还调节T细胞应答,提供了更为合适的免疫环境。该研究由张宇飞等人完成,于2018年发表在Biomacromolecules. 2018;19(6):2098-2108. (doi:10.1021/acs.biomac.8b00305),首次证明了合成糖材料可以增强免疫检查点阻断疗法的效果,为克服肿瘤免疫治疗耐药性提供了新思路。 在前期研究中,我们主要关注糖化学结构对免疫功能的调控。然而,纳米材料的物理形貌同样可能影响其与免疫细胞的相互作用。基于此,我们利用结晶驱动自组装(CDSA)从基于聚(L-乳酸)(PLLA)的二嵌段糖共聚物组装出明确的不同形貌的二维纳米结构,系统研究了形貌对巨噬细胞免疫应答的影响。 研究发现,糖纳米颗粒的形状和尺寸显著影响巨噬细胞的摄取,柱状胶束的摄取效率明显高于二维糖片层(图5a-b)。此外,我们通过与巨噬细胞共孵育后测定细胞因子释放,研究了不同纳米颗粒的免疫刺激特性。与柱状胶束相比,三种糖片层均显示出更强的促炎细胞因子分泌刺激作用(图5c),尽管被摄取的颗粒数量较少,但片状糖纳米颗粒在激活巨噬细胞方面比柱状胶束更有效。
图5.不同糖纳米颗粒与巨噬细胞相互作用 该研究由李臻等人完成,于2019年发表于ACS Macro Lett. 2019;8(5):596-602. (doi:10.1021/acsmacrolett.9b00221)。其独特贡献在于,在保持糖化学结构一致的条件下,系统揭示了纳米颗粒的物理形貌对巨噬细胞免疫功能的独立调控作用,展示出明显的尺寸和形状效应,为免疫治疗材料的设计提供了新的维度,指向其在免疫学中的潜在应用。
图6.杂化糖萼仿生纳米颗粒编程巨噬细胞获得稳定M1表型 在TAMs调控研究的基础上,我们进一步思考,能否赋予免疫细胞更持久的抗肿瘤能力,于是设计了一种新型“混合糖衣”纳米颗粒,将甘露糖修饰的糖聚合物与氧化铁纳米颗粒结合在一起。糖聚合物作为细胞外信号,通过与巨噬细胞表面受体的相互作用介导细胞内存作用;而氧化铁作为细胞内信号,持续激活免疫响应。在原代巨噬细胞中,糖杂化纳米颗粒诱导了最高比例的CD80+ M1型细胞,并表现出最强的肿瘤细胞吞噬能力(图6a-c)。并且,这种双重刺激系统使巨噬细胞记忆了M1型表型,即使在IL-4刺激所造成的免疫抑制环境中也依然保持低CD206表达,持续分泌高水平的TNF-α和IL-6,使其能抵抗微环境的改造(图6d-g)。
图7. 杂化仿生糖萼纳米颗粒重塑肿瘤微环境并激发抗肿瘤免疫 更重要的是,这些被“编程”的巨噬细胞可通过过继性细胞治疗的方式回输到荷瘤小鼠体内,实现持久的抗肿瘤效果(图7a-c)并重塑肿瘤微环境(图d-h)。并且,不仅外来的标记细胞可以存活,肿瘤原有的巨噬细胞也被诱导成了M1型。这说明注射的编程巨噬细胞还能重塑整个肿瘤微环境,激活宿主自身的免疫系统(图7i-k)。这项研究于2025年发表于J Am Chem Soc. 2025;147(42):38838-38850.(doi:10.1021/jacs.5c14740),为基于巨噬细胞的细胞治疗提供了全新的技术平台。 2025年,在此基础上,我们进一步提出了一种基于糖聚合物的仿糖萼纳米疫苗策略,将合成糖与个性化肿瘤疫苗研发相结合,针对性破解新抗原疫苗免疫原性低、易聚集、内体逃逸能力弱的核心难题,为个性化肿瘤疫苗研发开辟了全新路径。
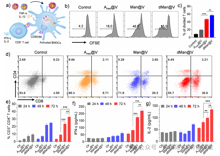
图8. 仿糖萼纳米疫苗的特异性细胞摄取与树突状细胞的激活 研究设计了酸敏性糖萼模拟纳米载体,采用寡甘露糖、二甘露糖修饰的糖聚合物,与新抗原共组装形成纳米疫苗。这类合成糖基纳米载体不仅解决了新抗原的溶解性难题,还能通过表面糖单元特异性识别树突状细胞(DCs)表面的DC-SIGN、Dectin-2等受体,有效促进DCs对新抗原的摄取与成熟,载体的酸敏感特性也同时实现了新抗原的内体逃逸(图8)。
图9. 仿糖萼纳米疫苗诱导T细胞免疫应答 重要的是,将纳米疫苗处理后的DC细胞与初始T细胞共孵育后检测T细胞增殖与分化。我们发现,进入细胞质的抗原通过MHC-I途径交叉呈递,激活CD8+ T细胞,诱导强效的细胞毒性T淋巴细胞应答,显著增强疫苗的抗肿瘤免疫效果(图9)。该研究结果于近日发表于ACS Macro Lett. 2026;15(1):165-173. (doi:10.1021/acsmacrolett.5c00712),其重要意义在于将糖仿生策略从免疫细胞调控拓展到了抗原特异性免疫应答的诱导,首次实现了合成糖在新抗原疫苗递送与佐剂设计中的创新性应用。 从早期的糖聚合物精准合成,到中期的巨噬细胞靶向免疫调控,再到最新的新抗原疫苗赋能,我们课题组的研究始终围绕基于结构精确寡糖的大分子制备与功能研究这一思想,走出了一条区别于传统天然多糖研究的特色之路。其核心在于突破了多糖依赖天然提取的局限,通过化学手段实现了糖结构的精准设计与调控,并逐步推动合成糖向肿瘤免疫治疗和疫苗研发等临床领域应用及转化。 |












